诸侯快讯入口官网
文学院
历史与社会学院
首页
学院概况
教学工作
学术科研
审核评估
专业认证
应天书院
党建工作
学生工作
招生就业
校友工作
通知公告
学院新闻
学院简介
机构设置
现任领导
专业简介
师资队伍
学院影像
教务管理
教学改革
课程思政
专业人才培养方案
中学历史教师教育课程群虚拟教研室
教研室概况
成员简介
教研新闻
理论研究
教学案例
实习实践
习题试题
思政课堂
一线之声
交流合作
中学语文教学研究虚拟教研室
教研室概况
成员简介
教学案例
学术信息
科研成果
实验室建设
政策解读
评估动态
政策解读
认证动态
中学语文教学优秀案例库
中学语文名师名家授课案例库
中学教育教学资源库
中学教育专业课程教学案例库
优秀一线中学语文教学案例库
中学历史教学案例库
中学历史教学优秀案例库
中学历史名师名家授课案例库
优秀一线中学历史教学案例库
书院工作
应天周末讲坛
应天书院讲坛
应天教育讲坛
应天文化季刊
商丘古城文化研究
组织建设
党纪学习教育
团学活动
学生资助
招生工作
就业指导
招聘信息
校友工作
校友风采
首页:
首页
>>
招生就业
>>
招生工作
>>
正文
招生工作
招生工作
就业指导
招聘信息
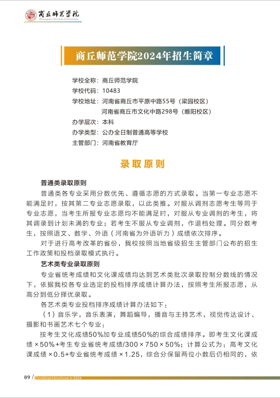
诸侯快讯入口官网2024年招生简章
2024-06-15 16:50
(点击:
)
[
文章下载
] [字号:
大
中
小
]
打印
收藏
上一条:新高考百问百答(一)| 高考综合改革背景
下一条:诸侯快讯入口官网2024年招生章程
【
关闭窗口
】
学院概况
|
机构设置
|
教学管理
|
科学研究
|
招生就业
|
人才招聘
|
创新创业
|
合作交流
|
国学文化促进会
版权所有ok1133诸侯快讯网 - 诸侯快讯入口官网地址:河南省商丘市平原中路55号邮编:476000
招生电话:0370-3057992/3057995/3057997 豫ICP备05004423号